面对全球贸易紧张局势,中国计划收紧对电池组件制造相关技术及两种关键金属加工工艺的出口管制。
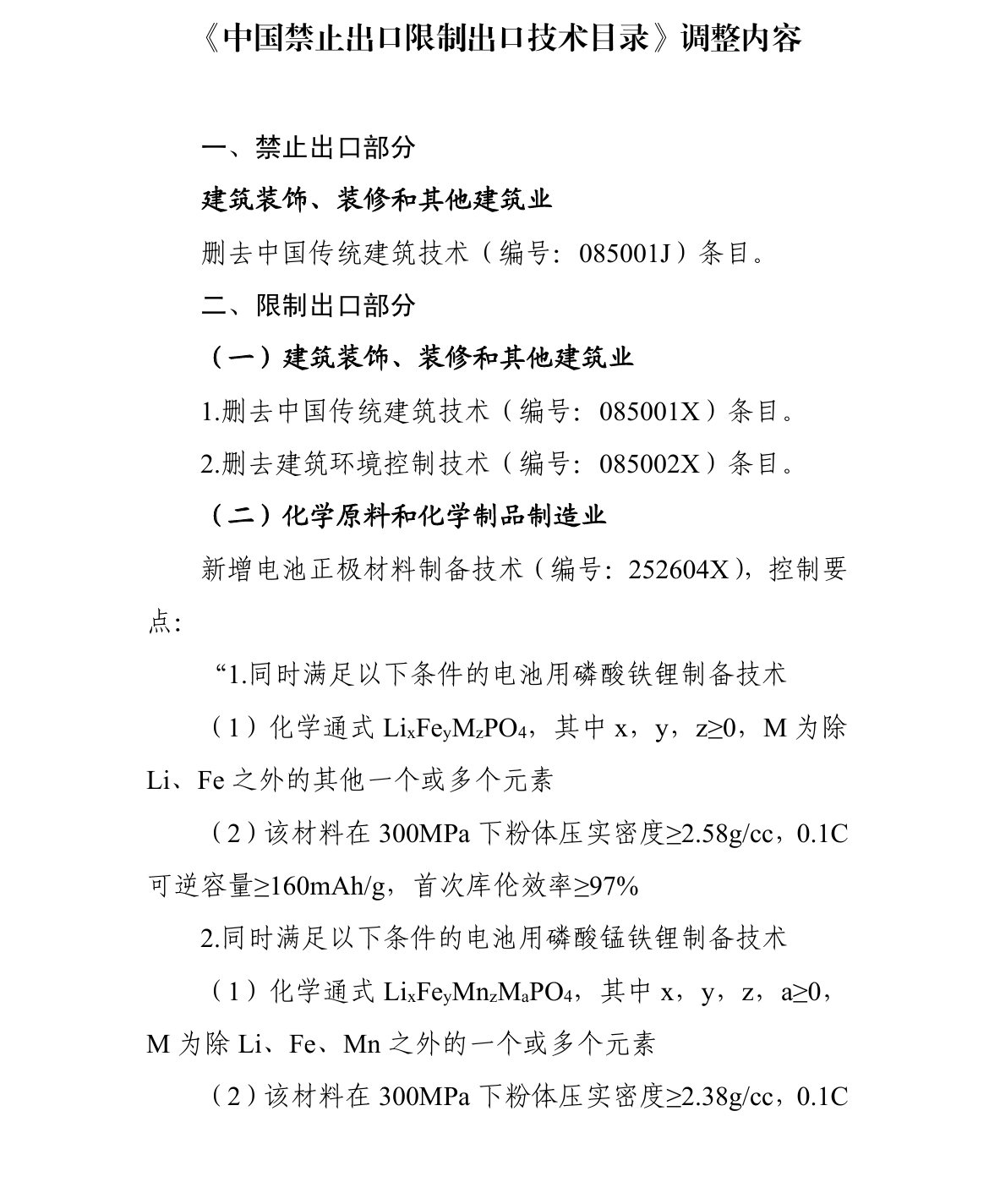
商务部1月2日发布公告,公开征求公众意见,拟将电池正极材料制备技术列入出口限制目录,并加强对金属镓和锂提取技术的管控。新华社报道称,此举旨在“加强技术进出口管理”,公众可在2月1日前提交反馈。
这将是继此前一系列关键矿物及其加工技术出口限制措施后的最新行动。中国在全球电池产业链中占据主导地位,掌控着近85%的电池产能。
此举距离中国宣布禁止出口数种具有高科技和军事用途的材料仅一个月。此前的禁令,包括禁止向美国出口镓、锗、锑和超硬材料,以及加强对石墨出口的管控,被解读为对美国加强对华技术管制的回应。
中国是全球众多关键矿物的最大供应国,自去年对镓和锗出口实施初步管制以来,美国对其主导地位的担忧日益加剧。镓和锗广泛应用于半导体、卫星和夜视仪等领域。
☞☞☞AI 智能聊天, 问答助手, AI 智能搜索, 免费无限量使用 DeepSeek R1 模型☜☜☜



以上就是中国拟加强电池零部件和矿产技术出口限制的详细内容,更多请关注php中文网其它相关文章!
每个人都需要一台速度更快、更稳定的 PC。随着时间的推移,垃圾文件、旧注册表数据和不必要的后台进程会占用资源并降低性能。幸运的是,许多工具可以让 Windows 保持平稳运行。
Copyright 2014-2025 https://www.php.cn/ All Rights Reserved | php.cn | 湘ICP备2023035733号