清华大学团队研发新型电池衰减预测模型,大幅提升电池研发效率
全球对可再生能源需求的持续增长,使得电池储能技术的重要性日益凸显。然而,从电池原型到商业化产品的转化过程中,存在诸多挑战,例如原型验证效率低、研发成本高以及生产废料管理问题等,严重制约着电池行业的健康发展。
☞☞☞AI 智能聊天, 问答助手, AI 智能搜索, 免费无限量使用 DeepSeek R1 模型☜☜☜

图1. 研究概念图
针对电池制造领域中耗时冗长的传统容量校准方法,清华大学深圳国际研究生院张璇、周光敏、李阳副教授团队与合作者,提出了一种基于物理信息学习的电池衰减轨迹早期预测方法。该方法通过计算热力学和动力学参数,并将其与未来状态变化关联,实现对电池全寿命衰减轨迹的早期精准预测。与传统方法相比,该方法仅需利用电池原型早期循环数据(50次循环,约占总寿命的4%),即可达到95.1%的全寿命平均预测准确率,将原型验证速度提升至少25倍。

图2. 应用物理信息学习方法的动机、模型构建和部署

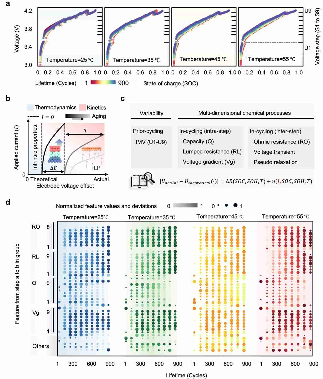
图3. 原始数据集信息及可视化
该研究采用与电动汽车快充兼容的多步充电方案(0.33C至3C,共9个步骤),在不同温度(25℃、35℃、45℃和55℃)下测试了截止电压(U1-U9),用于表征不同荷电状态(SOC)下的充电接受程度(图3)。
研究团队基于电化学原理进行特征工程,核心在于区分大电流充电下的动力学过程主导和低电流阶段的热力学过程主导,从而提取代表热力学衰减和动力学衰减的特征,分别描述材料不可逆衰减和电化学过程可逆衰减。

图4. 可解释特征工程
该物理信息学习模型包含三个步骤:首先,利用可解释特征工程表达电池多维电化学过程;其次,基于早期电化学过程数据推演后期状态;最后,利用推演后的电化学状态预测电池衰减曲线。实验采用多源域自适应设置(利用25℃和55℃数据),在35℃和45℃温度下进行预测,结果表明,仅需早期循环数据即可实现准确的全寿命衰减曲线预测。

图5. 物理信息学习模型的统计学性能
数值模拟和特征重要性分析验证了该模型的电化学原理依据,并证实了热力学和动力学衰减在电池总衰减中的比例吻合。这表明,该模型能够通过电流和电压信号有效表达电化学过程,实现非侵入式的电池衰减曲线预测。

图6. 物理信息学习模型的电化学原理分析
此外,团队还分析了该模型在电池生产制造环节的应用,包括劣品检测和废料回收。结果显示,该模型显著提升了生产制造环节的废料管理可持续性,尤其在修复轻微衰减电池(SOH>95%)和回收不同SOH电池方面具有显著的经济和环保效益。

图7. 物理信息学习模型的技术经济性分析
该研究成果已发表在《能源与环境科学》(Energy & Environmental Science)期刊上,并被选为封面论文。 清华大学深圳国际研究生院陶晟宇、张梦天、赵子曦为论文共同第一作者,张璇、周光敏、李阳副教授以及重庆大学胡晓松教授为共同通讯作者。 多家机构参与了该研究。
以上就是清华大学深圳国际研究生院张璇、周光敏、李阳团队合作在电池衰减轨迹早期预测研究中取得新进展的详细内容,更多请关注php中文网其它相关文章!
每个人都需要一台速度更快、更稳定的 PC。随着时间的推移,垃圾文件、旧注册表数据和不必要的后台进程会占用资源并降低性能。幸运的是,许多工具可以让 Windows 保持平稳运行。
Copyright 2014-2025 https://www.php.cn/ All Rights Reserved | php.cn | 湘ICP备2023035733号