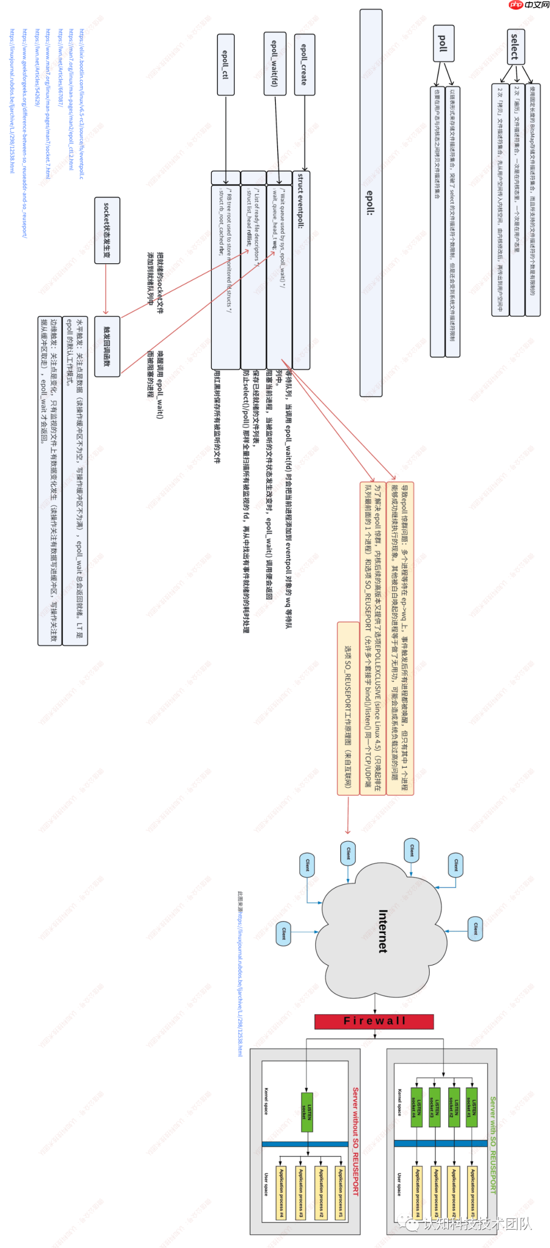
理解网络模型中的epoll模型以及解决epoll惊群问题的关键在于把握其工作机制和优化策略。以下是对epoll模型及其惊群问题解决方案的详细介绍:
epoll是Linux内核提供的高效I/O事件通知机制,旨在替代传统的select和poll系统调用。epoll通过内核与用户空间之间的协作,极大地提高了在处理大量文件描述符时的效率。
epoll模型主要包括三个系统调用:
惊群问题(thundering herd problem)是指当多个进程或线程在等待同一个事件时,事件发生后所有等待的进程或线程都被唤醒,但只有一个进程或线程能够处理该事件,其他进程或线程则白白浪费了CPU资源。
在epoll模型中,惊群问题主要体现在多个进程或线程同时调用epoll_wait时,内核如何高效地唤醒和处理就绪的事件。
Linux内核通过以下机制来解决epoll的惊群问题:
fs/eventpoll.c文件。man epoll_ctl。通过这些资源和对epoll模型的理解,可以更好地优化网络应用程序,提升其性能和可靠性。


以上就是一张图理解网络模型:epoll模型及epoll 惊群问题解决的详细内容,更多请关注php中文网其它相关文章!
每个人都需要一台速度更快、更稳定的 PC。随着时间的推移,垃圾文件、旧注册表数据和不必要的后台进程会占用资源并降低性能。幸运的是,许多工具可以让 Windows 保持平稳运行。
Copyright 2014-2025 https://www.php.cn/ All Rights Reserved | php.cn | 湘ICP备2023035733号