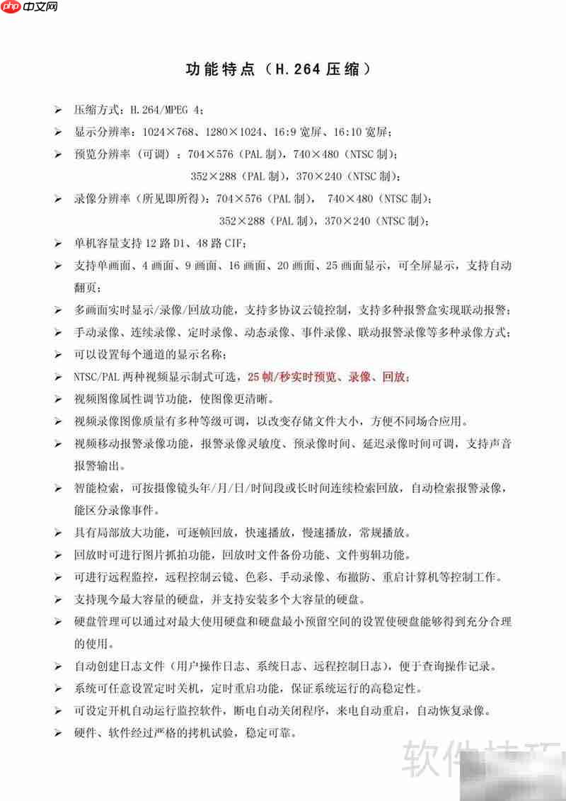
本文旨在为贵创电子视频采集卡用户提供详尽的使用说明,涵盖具体操作流程及常见故障的应对方案。










以上就是贵创电子视频采集卡说明的详细内容,更多请关注php中文网其它相关文章!
每个人都需要一台速度更快、更稳定的 PC。随着时间的推移,垃圾文件、旧注册表数据和不必要的后台进程会占用资源并降低性能。幸运的是,许多工具可以让 Windows 保持平稳运行。
Copyright 2014-2025 https://www.php.cn/ All Rights Reserved | php.cn | 湘ICP备2023035733号