EIC-RC20 CDMA路由指南

霞舞
发布: 2025-10-17 08:15:09
原创
537人浏览过

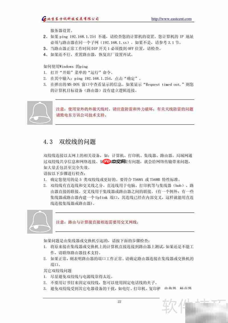
本文是eic-rc20 cdma路由使用说明书,详细介绍产品操作方法及常见问题处理方案,帮助用户正确使用设备并快速解决故障。

、 本文是EIC-RC20 CDMA路由使用说明书,详细说明产品操作步骤与常见问题处理方法,帮助用户正确使用设备并快速解决故障。

EIC-RC20 CDMA路由指南

EIC-RC20 CDMA路由指南

360安全路由器全屏滚动效果
360安全路由器全屏滚动效果

360安全路由器全屏滚动效果

360安全路由器全屏滚动效果44
查看详情 360安全路由器全屏滚动效果

EIC-RC20 CDMA路由指南

EIC-RC20 CDMA路由指南

以上就是EIC-RC20 CDMA路由指南的详细内容,更多请关注php中文网其它相关文章!

相关标签:
路由优化大师
路由优化大师

路由优化大师是一款及简单的路由器设置管理软件,其主要功能是一键设置优化路由、屏广告、防蹭网、路由器全面检测及高级设置等,有需要的小伙伴快来保存下载体验吧!

下载
来源:php中文网
本文内容由网友自发贡献,版权归原作者所有,本站不承担相应法律责任。如您发现有涉嫌抄袭侵权的内容,请联系admin@php.cn
最新问题
开源免费商场系统广告
热门教程
更多>
最新下载
更多>
网站特效
网站源码
网站素材
前端模板
关于我们 免责申明 意见反馈 讲师合作 广告合作 最新更新 English
php中文网:公益在线php培训,帮助PHP学习者快速成长!
关注服务号 技术交流群
PHP中文网订阅号
每天精选资源文章推送
PHP中文网APP
随时随地碎片化学习
PHP中文网抖音号
发现有趣的

Copyright 2014-2025 https://www.php.cn/ All Rights Reserved | php.cn | 湘ICP备2023035733号