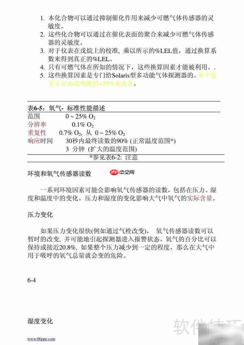
本文为msa solaris多功能气体探测器的操作指南,全面介绍设备的使用流程及常见故障应对措施,协助用户规范操作并有效解决使用过程中可能出现的问题。










以上就是MSA Solaris气体探测器操作指南的详细内容,更多请关注php中文网其它相关文章!
 
                        
                        每个人都需要一台速度更快、更稳定的 PC。随着时间的推移,垃圾文件、旧注册表数据和不必要的后台进程会占用资源并降低性能。幸运的是,许多工具可以让 Windows 保持平稳运行。
 
                Copyright 2014-2025 https://www.php.cn/ All Rights Reserved | php.cn | 湘ICP备2023035733号