近日,马斯克旗下的 xai 团队正式发布了其最新大语言模型 grok 4.1。距离今年7月推出 grok 4 不到五个月,此次更新却带来了用户能直观感受到的显著升级。马斯克本人在 x 平台上发文称,新版本将在速度与质量上实现双重跃升,而实际体验也印证了这一说法。
☞☞☞AI 智能聊天, 问答助手, AI 智能搜索, 免费无限量使用 DeepSeek R1 模型☜☜☜

Grok 4.1 最引人注目的改进在于对大模型“幻觉”问题的重点攻坚。xAI 团队在后训练阶段集中资源,通过大规模强化学习以及针对信息检索类提示的专项优化,成功将真实场景下的幻觉率从 Grok 4 的约12%大幅降低至约4%,降幅接近三倍。这意味着当用户提出事实性问题时,Grok 4.1 更倾向于提供准确、可验证的回答,而非凭空捏造。对于从事研究、内容创作或依赖 AI 辅助决策的用户而言,这是一次关键性的提升。

除了准确性增强,Grok 4.1 在对话能力方面也实现了质的突破。官方指出,该模型在创意表达、情感理解和协作互动上表现更优,能够更敏锐地捕捉用户的潜在意图,回应更具共情力和个性连贯性,同时保留了此前版本特有的犀利与幽默风格。在 EQ-Bench 情感智商测试中,其得分由 Grok 4 的1206跃升至1586,在创意写作和人际感知维度均处于领先位置。这让它不再只是机械应答的工具,而是更像一个真正理解你的交流伙伴。

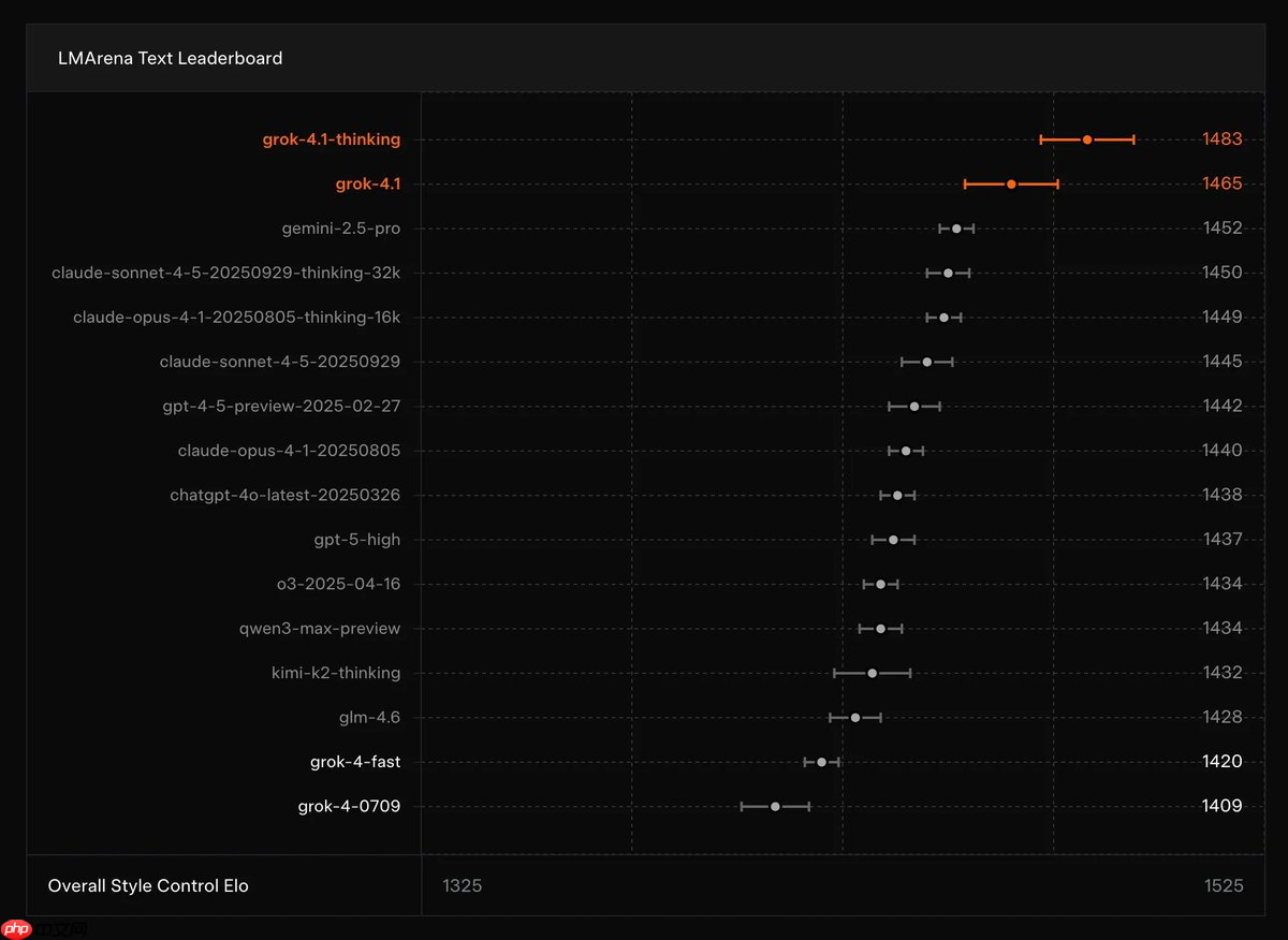
第三方评测结果进一步验证了这些进步。在 LMArena 的 Text Arena 排行榜中,Grok 4.1 的思考模式以1483 Elo分高居榜首,即便是非推理的快速模式也位列第二,领先其他非 xAI 模型多达31分。尤为值得一提的是,在11月1日至14日为期两周的静默灰度测试中,xAI 将新旧版本回复随机混排供用户盲选,最终 Grok 4.1 获得了64.78%的偏好率,远超前代。这种来自真实用户的直接反馈,比任何内部数据都更具说服力。

使用方式延续了 xAI 一贯的开放策略。Grok 4.1 已面向所有用户免费开放,无论是在 grok.com 官网、X 平台内置入口,还是 iOS 和 Android 的 Grok 应用中均可直接调用。进入系统后,默认的 Auto 模式即为 Grok 4.1,若需手动切换,也可在模型选择器中找到该版本。付费用户(如 SuperGrok 或 Premium+ 订阅者)享有更高使用额度,但免费版已完全满足日常需求。

本次发布没有召开发布会,也没有发布详尽的技术白皮书,xAI 选择悄然上线模型,让用户亲自体验变化。这种低调姿态反而彰显自信:当产品足够强大时,无需过多宣传。相较于行业普遍数月一次的大版本迭代,xAI 显示出更快的研发节奏——仅用不到半年时间,就从 Grok 4 发布时的排行榜中下游,逆袭至如今全面领跑的位置。
当然,Grok 4.1 并非毫无瑕疵。它延续了 Grok 系列直言不讳的风格,部分回答可能显得比同类模型更为直白甚至尖锐,但这也正是许多用户钟爱它的原因所在。在当前 AI 领域竞争日益激烈的环境下,xAI 凭借实际表现证明:坚持追求真实与用户价值最大化,依然能在性能与体验上占据领先地位。










