当使用 blender 进行建模或动画时,更改视图方式至关重要。php小编新一将在这篇教程中详细介绍如何通过键盘快捷键和首选项在 blender 中轻松切换不同视图模式。本文将深入探讨正交、透视、局部放大、旋转和缩放等视图选项,指导读者充分利用 blender 的视图导航功能。
首先在blender中打开场景物体。

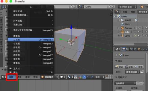
默认在左下角选择【视图】菜单中可进行切换修改视图。

比如选择【右视图】就能切换到场景物体的右视图,一般台式机键盘上有单独的数字键盘,可以使用数字键进行切换。
若是笔记本,可以选择【文件】--【用户配置】。

会进入【用户设置面板】窗口。

切换到【输入】选项卡,勾选【模拟数字键盘】,最后【保存用户配置】,这样以后就可以使用笔记本顶部的数字切换修改场景视图了。

以上就是blender改变视图方式的详细操作介绍的详细内容,更多请关注php中文网其它相关文章!
每个人都需要一台速度更快、更稳定的 PC。随着时间的推移,垃圾文件、旧注册表数据和不必要的后台进程会占用资源并降低性能。幸运的是,许多工具可以让 Windows 保持平稳运行。
Copyright 2014-2025 https://www.php.cn/ All Rights Reserved | php.cn | 湘ICP备2023035733号