您想学习如何在 c4d 中设计出精美的爱心图案吗?php小编西瓜为您带来了一份详细的图文操作方法,逐步指导您完成设计过程。从创建基本形状到添加纹理和调整颜色,本教程涵盖了所有关键步骤。继续阅读以掌握 c4d 中创建令人惊叹的心形图案的技巧,并为您的项目增添一丝浪漫与创意。
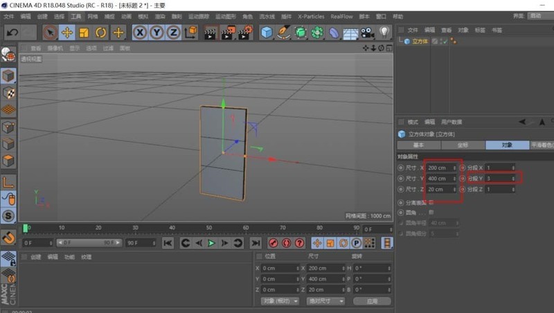
建立一立方体,修改其参数。目的是建出心形的一半形状。

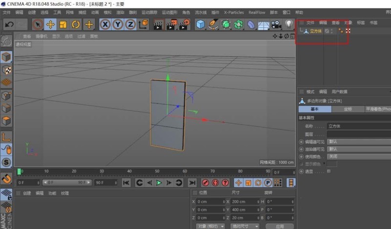
按【c】将立方体转换为可编辑多边形;不转换是不能对其进行更多的改变。

这模型最后要用细分曲面来成形,所以一开始只要其轮廓就行了,尽量少用线。因为要用对称形成心形的另一面,所以图中所指的二面要删掉,不然细分曲面会得到不是所要的曲面。

添加对称,移动一半心形使中间部分重合;得到一心形。


给立方体添加细分曲面,可以看到之前的棱角变成光滑的曲面。选中立方体,选取点模式,利用移动、缩放等调整点的工具,调整各点。最终得到心形的模型。

以上就是C4D设计心形图案的图文操作方法的详细内容,更多请关注php中文网其它相关文章!
每个人都需要一台速度更快、更稳定的 PC。随着时间的推移,垃圾文件、旧注册表数据和不必要的后台进程会占用资源并降低性能。幸运的是,许多工具可以让 Windows 保持平稳运行。
Copyright 2014-2025 https://www.php.cn/ All Rights Reserved | php.cn | 湘ICP备2023035733号