Blender怎么移动摄像机 Blender移动摄像机教程

WBOY
发布: 2024-08-10 10:57:28
转载
1012人浏览过

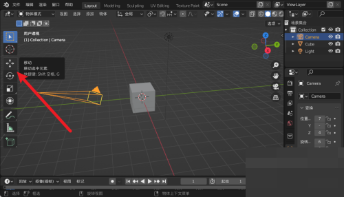
今天小编为大家带来了blender移动摄像机教程,想知道怎么做的小伙伴来看看接下来的这篇文章吧,相信一定会帮到你们的。blender怎么移动摄像机?blender移动摄像机教程 1、首先我们进入到应用当中。

blender怎么移动摄像机 blender移动摄像机教程

2、然后点击移动图标或按g键。

Blender怎么移动摄像机 Blender移动摄像机教程

3、最后拖动摄像机到新的位置即可。

Blender怎么移动摄像机 Blender移动摄像机教程

以上就是Blender怎么移动摄像机 Blender移动摄像机教程的详细内容,更多请关注php中文网其它相关文章!

最佳 Windows 性能的顶级免费优化软件
最佳 Windows 性能的顶级免费优化软件

每个人都需要一台速度更快、更稳定的 PC。随着时间的推移,垃圾文件、旧注册表数据和不必要的后台进程会占用资源并降低性能。幸运的是,许多工具可以让 Windows 保持平稳运行。

下载
来源:downza.cn网
本文内容由网友自发贡献,版权归原作者所有,本站不承担相应法律责任。如您发现有涉嫌抄袭侵权的内容,请联系admin@php.cn
最新问题
热门推荐
开源免费商场系统广告
热门教程
更多>
最新下载
更多>
网站特效
网站源码
网站素材
前端模板
关于我们 免责申明 举报中心 意见反馈 讲师合作 广告合作 最新更新 English
php中文网:公益在线php培训,帮助PHP学习者快速成长!
关注服务号 技术交流群
PHP中文网订阅号
每天精选资源文章推送
PHP中文网APP
随时随地碎片化学习

Copyright 2014-2025 https://www.php.cn/ All Rights Reserved | php.cn | 湘ICP备2023035733号