8月31日,由中国电子质量管理协会及中国用户体验联盟指导、北京卓思天成数据咨询股份有限公司与《中国汽车市场》杂志联合发布“2024中国汽车行业客户体验指数(cxi)先导报告”。报告指出,客户的产品和销售服务体验较好,售后服务体验普遍较差;从行业趋势看,新能源汽车品牌的总体cxi已全面领先。
据介绍,“中国汽车行业客户体验指数(CXI)”以NPS为基础研究方法,总体CXI=产品CXI(50%)+销售CXI(25%)+售后CXI(25%),其指标体系以客户体验层次概念模型为基础,包括11个要素、57个场景、236个体验点。

“2024中国汽车行业客户体验指数(CXI)先导报告”的有效样本来自于探店工具类体验分享平台“探店宝”APP上超过4,000个真实探店样本,以及卓思客户体验语料库中的35万条真实有效语料,这些样本覆盖40个城市和60个汽车品牌,每个真实探店过程的采样时长均超过20分钟。对于回收的文本数据,卓思基于调研指标体系及客户反馈语料构建统一码框,并使用NLP语义分析系统进行编码统计,同步进行人工校准,最终实现客户反馈的精准识别与分析。
1、从整体来看,产品和销售服务体验较好,售后服务体验普遍较差。
在燃油车领域,部分自主品牌的产品、销售服务和售后服务表现已经超越豪华品牌。

在新能源汽车领域,以特斯拉、问界为代表的新势力品牌体验明显优于传统汽车厂商。

2、从行业趋势来看,新能源汽车品牌的整体体验已全面领先。
从总体CXI看,新能源阵营(49.4分)已经成为当前汽车品牌中的体验最佳,CXI总分TOP5中燃油车品牌仅占据一席且位居第五;燃油车阵营中豪华品牌(47.8分)相比合资(41.1分)与自主品牌(39.2分)仍保有较大的体验优势,合资与自主品牌的整体体验水平已经极为接近。

从产品CXI看,新能源品牌(63.6分)已处于明显领先地位,燃油车品牌的最高分仅能排到新能源阵营的第七名;燃油车阵营中豪华品牌(55.1分)的产品体验相比合资(53.7分)与自主品牌(53.0分)虽有优势但已差距不大,自主品牌的产品体验与合资品牌基本拉平。

从销售服务CXI看,豪华品牌(51.0分)依然处于行业领先地位,新能源品牌(50.4分)的销售服务体验已经十分接近豪华品牌,自主品牌(34.3分)的销售服务体验与其他品牌相比仍有较大差距。

从售后服务CXI看,豪华品牌(30.0分)处于明显领先地位;新能源品牌(19.8分)的售后服务体验已经超越合资品牌(18.1分),但显著落后于豪华品牌;自主品牌(16.4分)的售后服务体验与其他品牌相比仍有一定差距。

3、燃油车和新能源汽车的客户体验差异化驱动力分析。
报告研究发现,导致燃油车品牌CXI差异的主要原因在5个方面:配置、油耗、发动机质量、性价比和整车质量。CXI得分越高的品牌,在这5个方面表现越好,反之越差。燃油车通过增强配置、降低油耗、保证质量和性价比,是提高CXI表现的重要途径。

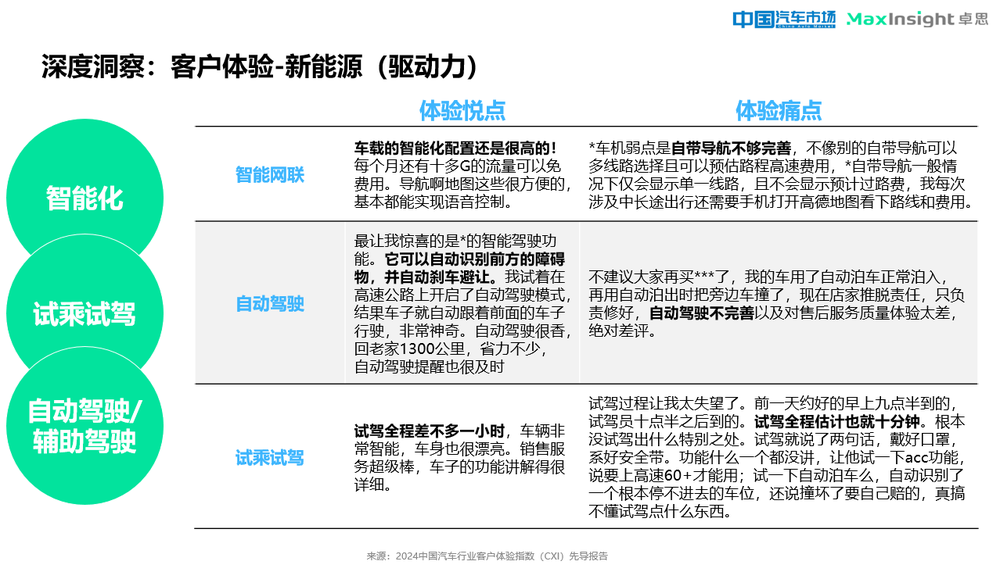
导致新能源汽车品牌CXI差异的主要原因是智能化、试乘试驾和自动/辅助驾驶。CXI得分越高的品牌,在智能化、试乘试驾和自动/辅助驾驶上越领先。在新能源赛道,提高整车智能化水平、开展灵活试驾模式、提供高阶自动驾驶功能,是提高CXI表现的关键。

据悉,“中国汽车行业客户体验指数(CXI)报告”将持续发布,力求准确、客观地反映汽车行业客户体验管理现状和发展趋势,共同探讨提升客户体验的破局之道,助力汽车行业的创新和高质量发展。
以上就是卓思与《中国汽车市场》杂志联合发布“2024中国汽车行业客户体验指数(CXI)先导报告”的详细内容,更多请关注php中文网其它相关文章!
每个人都需要一台速度更快、更稳定的 PC。随着时间的推移,垃圾文件、旧注册表数据和不必要的后台进程会占用资源并降低性能。幸运的是,许多工具可以让 Windows 保持平稳运行。
Copyright 2014-2025 https://www.php.cn/ All Rights Reserved | php.cn | 湘ICP备2023035733号