利用大型语言模型揭示隐藏因果关系的挑战与突破
因果关系的发现与分析是科学研究的核心,但现有的因果发现算法依赖于预先定义的高级变量,而这些变量在现实世界中往往匮乏。尤其对于图片、文本等高维非结构化数据,更是如此。香港浸会大学等机构的研究人员在NeurIPS 2024发表论文《Discovery of the Hidden World with Large Language Models》,提出了一种名为COAT的新型框架,旨在利用大型语言模型 (LLM) 来克服这一难题,从而更有效地识别现实世界中的因果关系。
论文链接:https://www.php.cn/link/2fdddc426480d46ce18affae5e455c82
代码链接:https://www.php.cn/link/5807f0ed140fffaa1f35f16baf72e31b
☞☞☞AI 智能聊天, 问答助手, AI 智能搜索, 免费无限量使用 DeepSeek R1 模型☜☜☜

研究背景
科学进步依赖于对关键变量及其因果关系的识别。传统的因果发现方法 (CDs) 依赖于人类专家提供的高质量变量,但在实际应用中,这些变量往往难以获得。例如,分析用户评分的电商卖家,只能获取用户评论等非结构化数据。因此,高级变量的匮乏限制了 CDs 方法的应用范围。
LLM 在理解非结构化数据方面展现出强大的能力,并能解决各种复杂任务。一些研究表明,LLM 可以回答因果问题,但现有方法主要将其作为因果变量的直接推理器,可靠性存疑,且缺乏对因果发现理论保证的充分讨论。因此,如何可靠地利用 LLM 揭示现实世界的因果机制成为一个关键问题。
COAT框架:LLM作为表征辅助工具
本研究的目标是利用 LLM 为非结构化数据构建结构化表征,该表征由一系列高级变量组成,能够捕捉目标信息并具有可解释性。为此,研究人员提出了 Causal representatiOn AssistanT (COAT) 框架。用户只需提供目标变量,COAT 就能迭代地寻找构成目标变量马尔可夫毯 (Markov Blanket) 的高级变量集。然后,任何合适的因果发现算法都可以用于进一步分析因果结构。
数据与目标
目标是找到一个映射函数,将非结构化数据 X 映射到高级变量集 h(X),从而构成 Y 的马尔可夫毯。
LLM 的作用:变量提出与取值解析
COAT 将映射函数分解为一系列高级变量,每个变量将原始观测映射到预定义的值空间。这些变量由 LLM 通过自然语言定义,并具有明确的物理含义。例如,“甜度”可以定义为:1 (满意),-1 (失望),0 (未提及/无法判断)。
COAT 框架包含以下步骤:
图1. COAT框架示例
图2. COAT变量提出环节Prompt示意
图3. COAT框架总结
理论分析与实验结果
研究人员定义了感知分数和能力分数来衡量 LLM 提出高级变量的能力。通过理论分析和在 AppleGastronome (美食家对苹果评分) 和 Neuropathic (神经性疼痛诊断) 两个数据集上的实验,结果表明:
图5. AppleGastronome数据样例
图6. AppleGastronome相关因果图
图7. AppleGastronome实验结果
图8. LLM相关能力实验评估
图9. LLM标注噪声独立性检验
图10. AppleGastronome数据集上COAT因果结构识别评估
图11. Neuropathic数据样例
图12. Neuropathic相关因果图
图13. Neuropathic实验结果
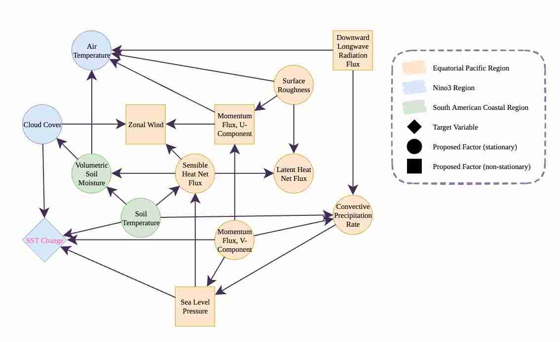
图14. COAT探究ENSO因果机制
结论与未来展望
COAT 框架有效地结合了 LLM 和因果发现方法的优势,能够处理非结构化数据,并为因果发现提供支持。这项研究为构建用于因果发现的强大基础模型开辟了新的方向。
引用信息
@inproceedings{causalcoat2024,
title={Discovery of the Hidden World with Large Language Models}, author={Chenxi Liu and Yongqiang Chen and Tongliang Liu and Mingming Gong and James Cheng and Bo Han and Kun Zhang},year={2024},booktitle={Proceedings of the Thirty-eighth Annual Conference on Neural Information Processing Systems}}
以上就是NeurIPS 2024 | 用LLM探寻隐秘的因果世界的详细内容,更多请关注php中文网其它相关文章!
每个人都需要一台速度更快、更稳定的 PC。随着时间的推移,垃圾文件、旧注册表数据和不必要的后台进程会占用资源并降低性能。幸运的是,许多工具可以让 Windows 保持平稳运行。
Copyright 2014-2025 https://www.php.cn/ All Rights Reserved | php.cn | 湘ICP备2023035733号