
还在为不知道怎么在3Ds MAX中展开UV图而烦恼吗?别担心,下面为你带来一步步的详细教程,轻松掌握UV展开技巧,赶紧来看看吧!

第一步:打开3Ds MAX并添加UVW展开修改器
启动软件后,创建或导入你的模型,然后在修改器列表中选择“UVW展开”命令,为模型添加该修改器。

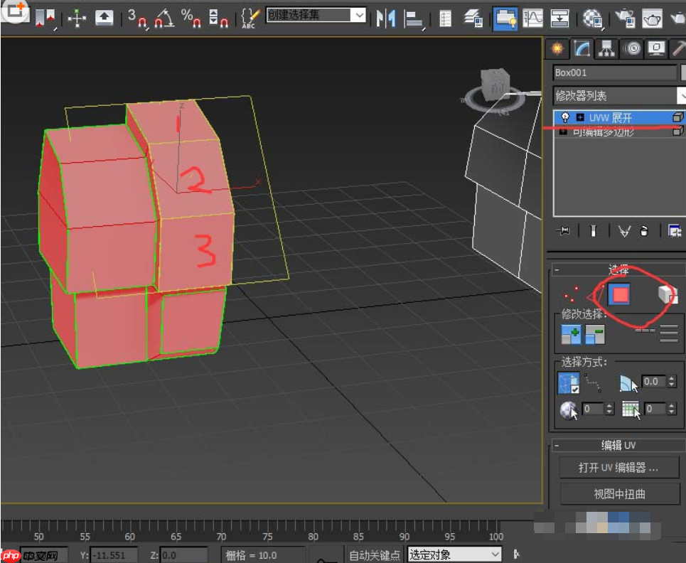
第二步:进入面选择模式并选中需要分离的面
点击“面”选择模式,以图中编号为1、2、3的面为例,框选你想要单独展开的多个面。

第三步:使用“快速剥”功能进行初步展开
在下方的工具栏中找到“剥”选项,点击“快速剥”按钮,系统会自动将选中的面按一定规则展开成平面布局。

第四步:对每个独立的面进行松弛处理
选中已展开的各个面组,使用“松弛”工具进行平滑调整,避免拉伸和扭曲,使UV分布更加均匀自然。

第五步:渲染UV模板并检查布局
完成展开后,使用“渲染UV模板”功能,生成一张用于绘制贴图的UV线框图。注意确保各个面之间没有重叠,避免贴图错乱。

第六步:将UV模板保存为JPEG格式
设置好分辨率和颜色后,将生成的UV图保存为JPEG格式,并导出到桌面或其他指定文件夹,方便后续编辑。

第七步:导入PS绘制贴图并保存为TGA格式
将导出的UV线框图拖入Photoshop中,作为参考层绘制所需纹理贴图。完成后保存为带透明通道的TGA格式文件。

第八步:回到3Ds MAX设置材质并应用贴图
打开材质编辑器,将绘制好的TGA贴图直接拖拽到材质球上,再将该材质球拖到模型上,即可完成贴图映射,最后进行渲染查看效果。
以上就是3Ds MAX怎么展开UV图的详细内容,更多请关注php中文网其它相关文章!
每个人都需要一台速度更快、更稳定的 PC。随着时间的推移,垃圾文件、旧注册表数据和不必要的后台进程会占用资源并降低性能。幸运的是,许多工具可以让 Windows 保持平稳运行。
Copyright 2014-2025 https://www.php.cn/ All Rights Reserved | php.cn | 湘ICP备2023035733号