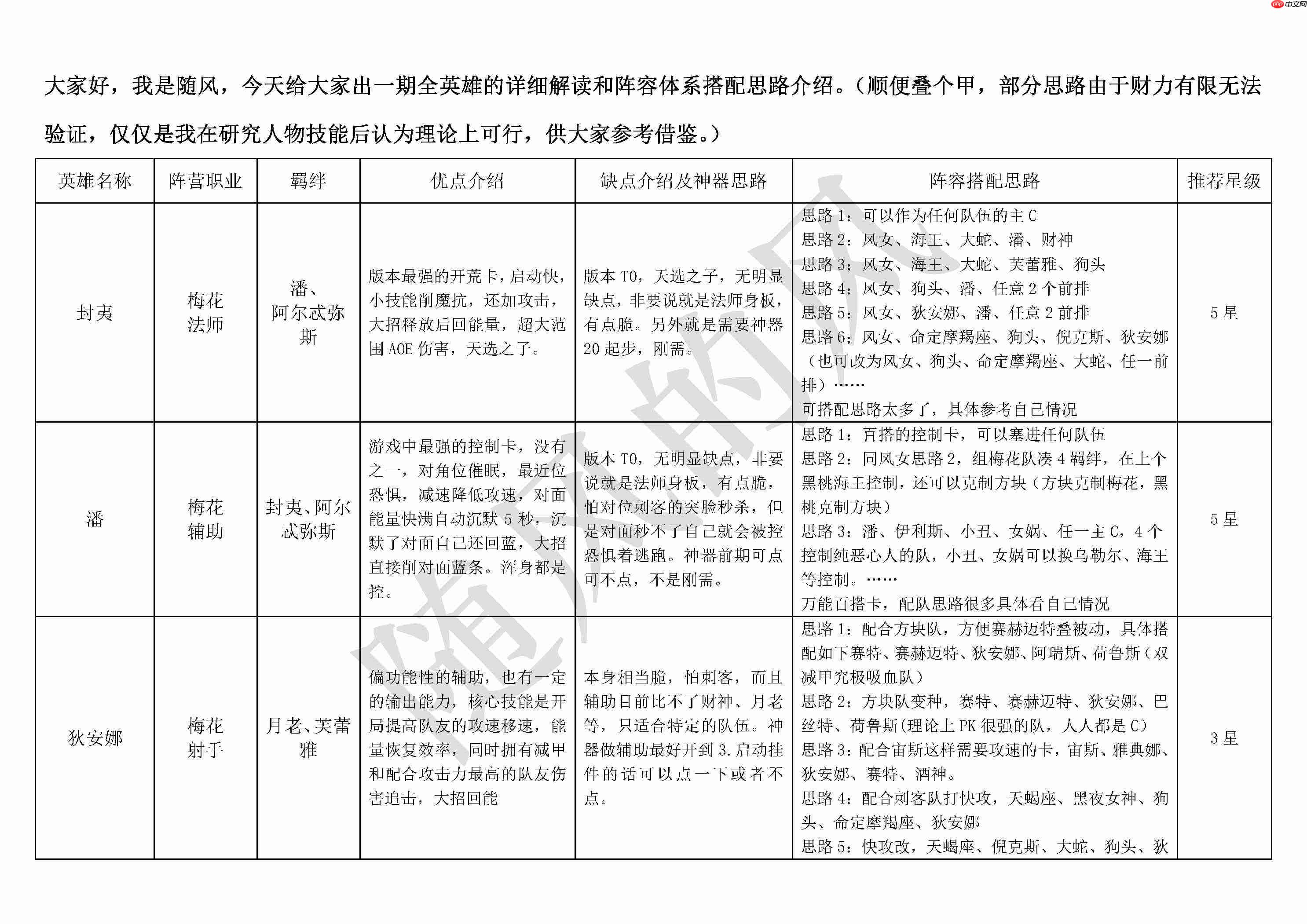
先说一下游戏中常见的外号对应哪些角色:
小丑=摩摩斯,海王=波塞冬,剑姬=涅墨西斯,风女=封夷,不死鸟=菲尼克斯,狗头=阿努比斯,石头人=盖布,猫女=巴丝特,大蛇=耶梦加得,虫子=凯步利,小蝴蝶=伊利斯,三相=赫卡忒,蛇女=美杜莎
PS3:开荒阶段强烈推荐使用风女,她是目前体验最流畅的角色,即便是零氪玩家也能轻松上手。此外,由于后期需要组建多支队伍,建议开局优先抽取梅花阵营角色,风女神话成型后转抽黑桃阵营(黑桃的神龛在前期表现非常强势),三相神话完成后切换至红桃阵营,最后再考虑方块阵营。
封夷、潘、狄安娜

阿尔忒弥斯

耶梦加得、德墨忒尔、芙蕾雅

阿努比斯、命定摩羯座、命定室女座

命定双子座、乌勒尔、苏尔特尔、普罗米修斯

精卫、月老、阎罗王

财神、伊西斯、命定天平座、命定金牛座

命定巨蟹座、摩摩斯、凯步利

伊利斯、涅墨西斯

波塞冬、海拉、美杜莎

赫卡忒、命定双鱼座、命定天蝎座

命定宝瓶座、菲尼克斯、赛特

雅典娜、巴丝特

盖布、荷鲁斯、阿瑞斯

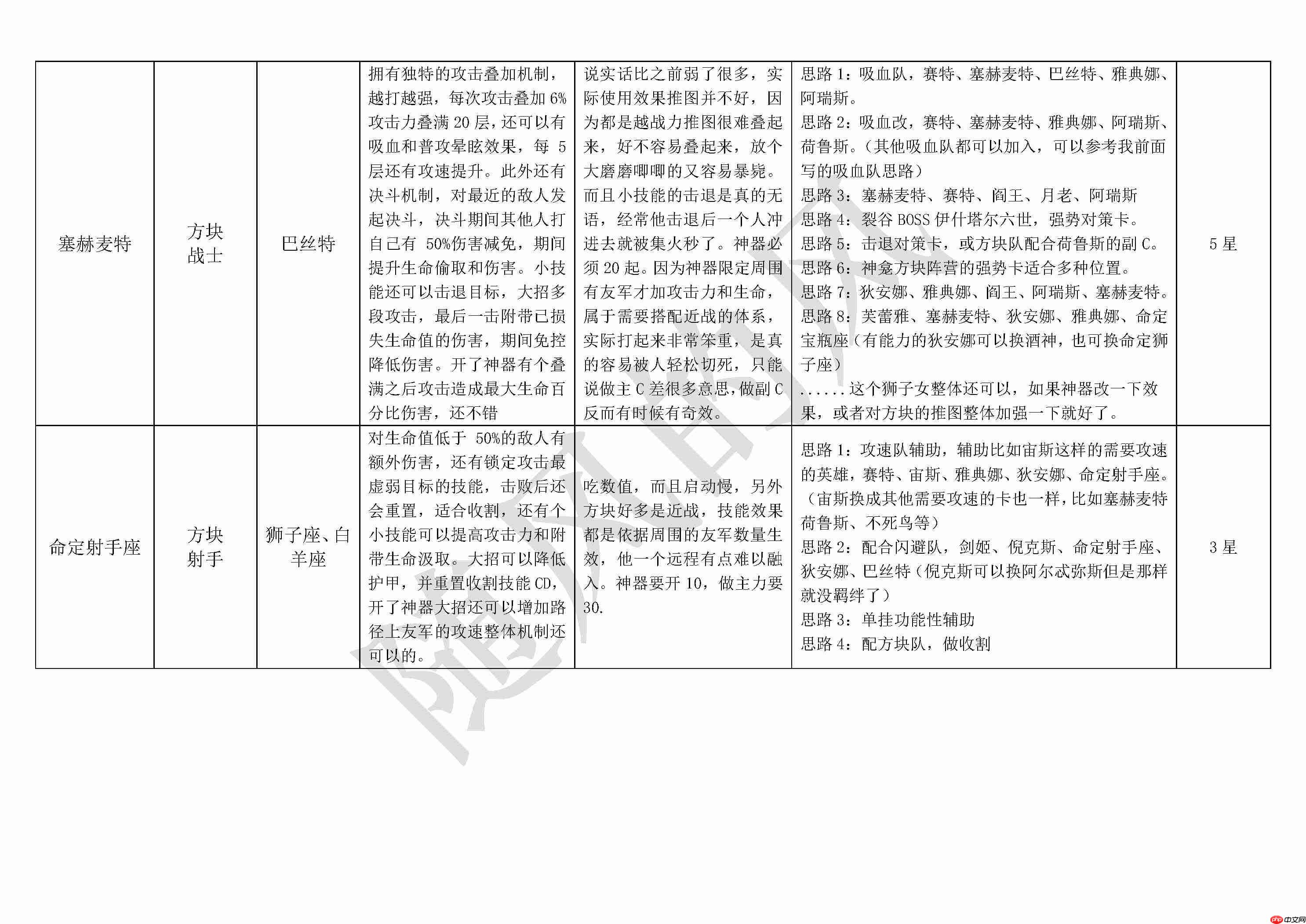
塞赫麦特、命定射手座

命定狮子座、命定白羊座

最后补充一点,很多人问我为什么方块阵营整体评分都是五星,但在推图时却表现一般。这里解释一下:我的评分主要基于角色机制本身。方块阵营中有大量“机制怪”,例如阿瑞斯的免死效果、荷鲁斯的复仇机制、赛特的吸血光环、雅典娜的攻速增益等,这些能力都非常独特且具备战略价值,因此值得五星评价。但机制的强大依赖于数值支撑,而这些数值往往需要高等级神器和装备来实现。大多数方块角色至少需要神器20级以上才能发挥实力,部分甚至要求达到30级,而30级之后的养成成本极高,普通玩家难以承受。尽管高阶后的提升极为显著,但门槛也相应拉高。因此特别提醒:普通玩家只需培养雅典娜和塞赫麦特用于打Boss即可,其他方块角色不建议过多投入资源,否则容易导致资源枯竭。
以上就是《不朽箴言》必看全英雄搭配思路详解及优缺点介绍的详细内容,更多请关注php中文网其它相关文章!
解决渣网、解决锁区、快速下载数据、时刻追新游,现在下载,即刻拥有流畅网络。
C++高性能并发应用_C++如何开发性能关键应用
Java AI集成Deep Java Library_Java怎么集成AI模型部署
Golang后端API开发_Golang如何高效开发后端和API
Python异步并发改进_Python异步编程有哪些新改进
C++系统编程内存管理_C++系统编程怎么与Rust竞争内存安全
Java GraalVM原生镜像构建_Java怎么用GraalVM构建高效原生镜像
Python FastAPI异步API开发_Python怎么用FastAPI构建异步API
C++现代C++20/23/26特性_现代C++有哪些新标准特性如modules和coroutines
Copyright 2014-2025 https://www.php.cn/ All Rights Reserved | php.cn | 湘ICP备2023035733号