
本站(120btc.com):区块链基础设施开发公司ankr宣布推出专为人工智能与机器学习gpu资源分配的区块链网络neura测试网,并将采用ankr代币将作为neura的原生加密货币,预计今年稍后推出neura主网。
Neura想解决什么问题
Neura的目标是使开发人员能够建立结合AI、云端运算和区块链技术的去中心化产品。具体来说,Neura会以帮助需要机器学习运算资源的新创公司融资、获取GPU资源和储存资料等为切入点。
运算资源供不应求
进行模型运算的GPU近年因为产业趋势变化而长期供不应求,属于云端运算厂商之卖方市场。进而导致开发团队训练AI模型的成本上升,且没有其他定制化选择。
模型缺乏收入模型
除了与基础设施可扩展性的技术障碍之外,AI和云端运算的项目还需要思考如何建构拥有永续收入的商业模式。
传统Web2平台和流程通常无法充分支持训练资料货币化的策略,而这对于AI项目的生存和发展至关重要。若模型开源则无法产生收益,但不开源则会面对更严格的法规检视与更不容易获得训练资料的问题。变成目前机器学习模型开发的经济两难。
Neura设计概念介绍
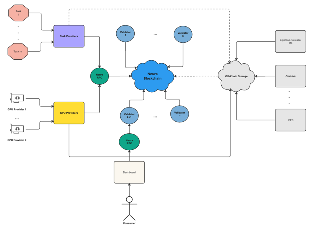
Neura基础架构
Neura是一条基于Cosmos SDK建构的区块链,该网络可与EVM相容,用于GPU提供者的注册、使用运算服务需求用户的登记、依照运算结果进行ANKR的代币经济分配模型等事宜。
另外通过整合Celestia、EigenLayer、IPFS和Arweave等链下储存解决方案来储存AI模型资料与GPU提供者的运算结果,也就是绝大部分AI运算都是在链下(运算在GPU提供者的服务器而资料储存则是在Celestia等基础设施),Neura链上只处理激励模型。

Neura设计架构
Neura运作流程
在Neura平台中,运作流程如下:
当任务提供者(例如需要运算资源的团队)提出任务(例如AI模型的运算需求)时,任务提供者可以选择对自身最合适的GPU提供者,并取得其所选GPU提供者的公钥。
任务提供者使用GPU提供者的公钥加密任务内容,再将加密后的任务内容作为交易提交到链下设施存储,例如Arweave、EigenDA。
任务拥有者通过RPC在Neura网络上建立一个新的交易,其中包含上一个交易的ID、所选GPU Provider的ID、任务应维持的时长,以及对GPU、RAM、CPU的特定要求。
该交易内容被Neura网卡上的验证者确认后,Neura上相应的智能合约就会更新。
选定的GPU提供者借由监控合约侦测到相关交易,对其进行验证,并从链下储存设施中撷取该任务并执行。
GPU提供者执行任务完成后,将结果将作为交易内容上传到链下储存设施。(结果可以是未加密的,取决于任务提供者的隐私和机密性要求)
GPU提供者会向Neura建立另一个交易,以更新任务状态并提供结果的参考ID,给予Neura网络上的验证者确认。

Neura运作流程图
Neura代币经济学
沿用ANKR代币
Neura将沿用ANKR代币作为原生代币,未来当Neura主网上线后,Ankr团队会提供跨链桥让持有者转移ANKR代币至Neura区块链。
ANKR代币在Neura网络上将扮演支付GPU资源、参与IMO以及作为分配GPU供应商的奖励。
分润模型机制
在Neura网络中,任务所有者可以发行ERC‑7641代币来分享其创作AI模型的收入,这些代币能让持有者获得所产生收入的一部分,确保为贡献者和投资者提供公平的奖励分配系统。
另外也会引入ERC-404,将模型的所有权作为NFT共享给生踏参与者,促进任务提供者透过群众募资,进行项目的初始代币发行。
团队表示这些机制能利用Neura区块链透明度来培养双边信任并产生永续的运算生态系统。
AI云端运算竞争者众
除了本次介绍的Neura,还有Solana上的io.net、Akash Network甚至Near都已经加入竞争的行列,去中心化运算的基础设施百花齐放,但相对来说竞争也逐渐激烈。如今狭带资源的Ankr加入战局,势必会让产业掀起更多竞争。
在传统Web2服务未正式熟悉加密生态的发展之下,对于这些项目既有的运算需求有限,如何与传统云端计算平台业者包含AWS、Google Cloud等玩家竞争、让圈外的有计算需求的团队看到?将会是Neura等去中心化GPU运算平台的将面对的更大挑战。









