基于DeepSeek如何赋能运维场景的探讨

看不見的法師
发布: 2025-04-23 16:46:26
原创
300人浏览过

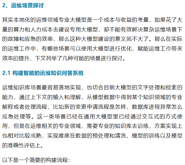
deepseek作为一个备受瞩目的技术热点,正在各行各业中迅速扩展,各企业纷纷宣布接入deepseek大模型,以免落后于竞争对手。接入deepseek似乎已成为一种标配。技术社群的文章《基于大模型deepseek赋能运维场景解读分析》深入探讨了deepseek在运维场景中的应用潜力,内容非常实际且值得我们借鉴。实际上,结合大模型的应用,工作中的许多任务都有可能被赋予更多的可能性和创新空间。

基于DeepSeek如何赋能运维场景的探讨基于DeepSeek如何赋能运维场景的探讨基于DeepSeek如何赋能运维场景的探讨基于DeepSeek如何赋能运维场景的探讨图片基于DeepSeek如何赋能运维场景的探讨基于DeepSeek如何赋能运维场景的探讨图片基于DeepSeek如何赋能运维场景的探讨基于DeepSeek如何赋能运维场景的探讨基于DeepSeek如何赋能运维场景的探讨基于DeepSeek如何赋能运维场景的探讨基于DeepSeek如何赋能运维场景的探讨基于DeepSeek如何赋能运维场景的探讨基于DeepSeek如何赋能运维场景的探讨基于DeepSeek如何赋能运维场景的探讨基于DeepSeek如何赋能运维场景的探讨

一览运营宝
一览运营宝

一览“运营宝”是一款搭载AIGC的视频创作赋能及变现工具,由深耕视频行业18年的一览科技研发推出。

一览运营宝 41
查看详情 一览运营宝

以上就是基于DeepSeek如何赋能运维场景的探讨的详细内容,更多请关注php中文网其它相关文章!

相关标签:
AI工具
AI工具

AI 智能聊天, 问答助手, AI 智能搜索, 免费无限量使用 DeepSeek R1 模型,支持联网搜索。

下载
来源:php中文网
本文内容由网友自发贡献,版权归原作者所有,本站不承担相应法律责任。如您发现有涉嫌抄袭侵权的内容,请联系admin@php.cn
最新问题
开源免费商场系统广告
热门教程
更多>
最新下载
更多>
网站特效
网站源码
网站素材
前端模板
关于我们 免责申明 意见反馈 讲师合作 广告合作 最新更新 English
php中文网:公益在线php培训,帮助PHP学习者快速成长!
关注服务号 技术交流群
PHP中文网订阅号
每天精选资源文章推送
PHP中文网APP
随时随地碎片化学习

Copyright 2014-2025 https://www.php.cn/ All Rights Reserved | php.cn | 湘ICP备2023035733号