blender是一款功能强大的专业三维图形图像处理软件,许多用户在使用过程中关心如何设置自动保存功能。以下是详细的设置步骤,一起来看看吧!
Blender如何设置自动保存时间
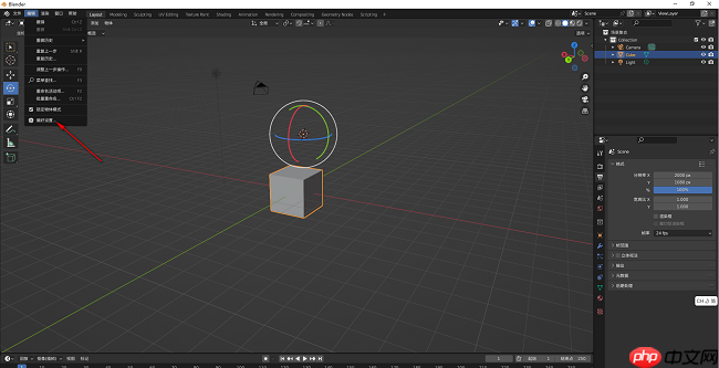
1、首先,双击启动Blender软件,进入主界面后点击左上角的“编辑”菜单。

2、在下拉菜单中选择“偏好设置”选项,进入配置界面。

3、在弹出的窗口中,点击左侧功能列表中的“保存与加载”选项。
经过一段时间的开发,以及内部测试,同程网联盟景区新版程序正式发布推出,感谢广大联盟会员一直以来的支持与关注! 同程网联盟景区新版程序新功能介绍:1.统一的页面风格。页面风格将与随后推出的度假线路、酒店、机票以及融合版联盟程序风格保持一直;2.新增后台管理系统。可更加方便快捷的对网站进行个性化设置;3.动态与伪静态切换。后台操作,简单便捷;4.缓存管理。新增缓存,提高网站访问速度,后台可定期清理;5

4、在右侧找到“自动保存”区域,勾选“自动保存临时文件”选项,并根据需要设定合适的保存间隔时间(单位为分钟),即可完成设置。









