
台湾光荣特库摩正式宣布,人气线上游戏『DEAD OR ALIVE Xtreme Venus Vacation』(Steam/Johren)自2025年10月8日(三)起盛大展开「6.5周年纪念活动」。与此同时,本次纪念抽卡池中也新增了全新SSR泳装「古灵精怪喵女仆」,为玩家们带来惊喜。
为庆祝此次6.5周年里程碑,官方推出限时豪华登录奖励活动,玩家只要在活动期间每日登录,即可领取「6.5周年限定抽卡券」,累计最高可获得相当于70次免费抽取的机会,其中包含多次10连抽奖励,助力玩家轻松入手心仪装扮。
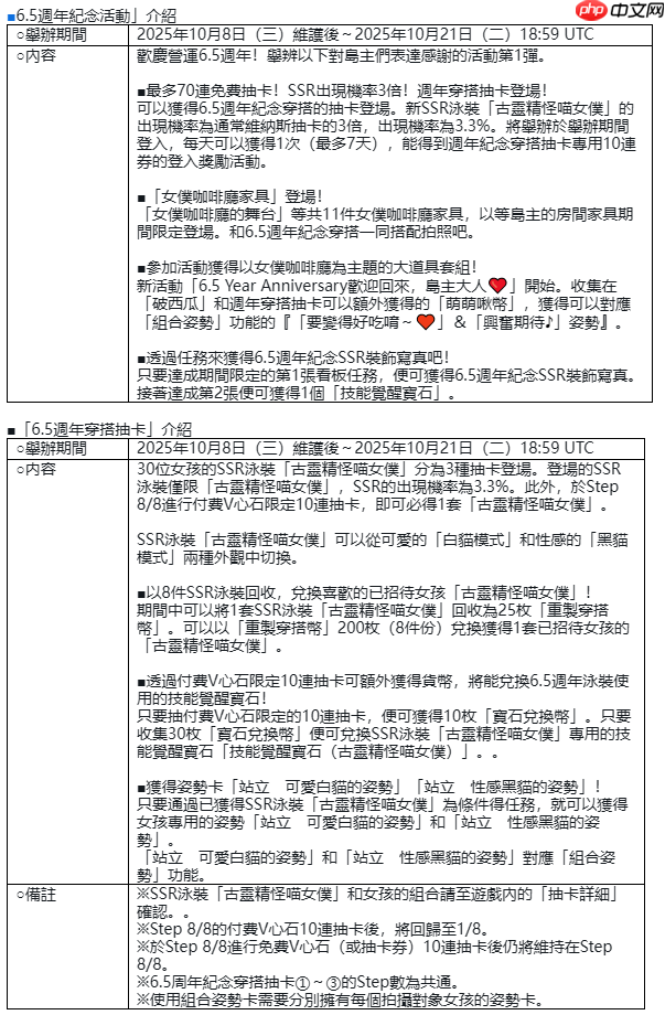
本次推出的全新SSR泳装「古灵精怪喵女仆」拥有双重外观切换乐趣——可自由在萌感十足的「白猫模式」与性感迷人的「黑猫模式」之间变换,造型设计兼具俏皮与魅力,绝对值得收藏。此外,此次抽卡活动中SSR的掉落机率提升至一般维纳斯抽卡的约3倍,机会难得,不容错过。
随着6.5周年更新,维纳斯群岛也迎来新设施「酒吧」正式开幕!同时新增拍摄景点「泳池边酒吧」,不仅场景更加丰富多元,也提供了与角色们互动的新方式,让玩家能尽情享受沉浸式体验。
另外,针对一段时间未上线的玩家,官方也特别准备了「回归登录奖励」,只要符合条件并重新登入游戏,即可获得丰厚道具礼包,帮助快速融入最新游戏内容。


现在正是重返维纳斯群岛、参与精彩庆典的最佳时机!千万别错过这场盛大的6.5周年纪念活动,立即上线体验满满福利与惊喜吧!
以上就是《死或生:沙滩排球维纳斯假期》庆祝6.5周年;纪念穿搭抽卡最多免费70抽的详细内容,更多请关注php中文网其它相关文章!
解决渣网、解决锁区、快速下载数据、时刻追新游,现在下载,即刻拥有流畅网络。
Copyright 2014-2025 https://www.php.cn/ All Rights Reserved | php.cn | 湘ICP备2023035733号