从“单兵作战”到“带队突围”,测试工程师如何用管理思维放大技术价值?
刺痛勤勤恳恳技术人的深夜对话
“张工,这次晋升名单又没有你……”
凌晨2点,刚修完线上Bug的张*伟收到主管的消息,盯着屏幕愣了很久。他想起上周的晋升答辩:
技术评审满分: 自研的自动化框架覆盖了80%核心场景;
团队协作零分: 因需求变更没及时同步测试方案,导致项目延期,被产品经理投诉“缺乏大局观”。
“我明明只想专心写代码,为什么要学管理?”
这是无数技术人的困惑,也是职业生涯最大的认知陷阱。
1. 残酷现实:技术天花板比想象中更低
薪资瓶颈: 一线城市高级测试开发工程师薪资中位数约35K,而测试负责人可达60K+(数据来源:拉勾招聘)。
职场真相: 35岁后,企业更愿为“能带人成事”的技术管理者支付溢价。

2. 管理≠当领导,而是让技术价值翻倍的杠杆
1: 用项目管理思维拆解需求,避免被无效需求消耗精力(如用WBS工作分解法评估测试工作量)。
2: 通过团队协作提升效率,让你的自动化框架被10人复用,而非自己“造轮子”。
3: 用沟通技巧争取资源(如推动开发完善单元测试,减少50%的重复缺陷)。
学社往期毕业的一学员用“非职权影响力”推动建立公司级Mock平台,年度效率提升200小时,次年晋升测试总监。
不是学“摆架子”,而是学“放大技术价值的核心技能”
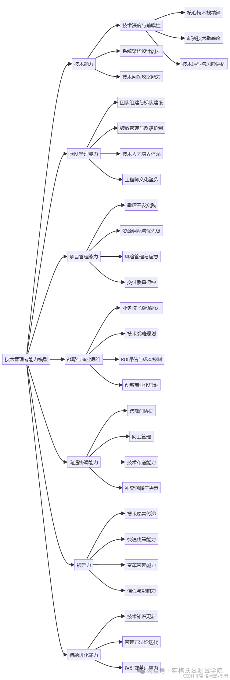
1. 管理思维:从“执行者”到“策略者”
风险防控: 在需求评审阶段用“FMEA失效模式分析”预判风险点,而非被动救火。
资源整合: 通过跨部门协作,将AI测试工具推广到全业务线,成为技术标杆。
2. 沟通协作:技术落地的隐形推手
向上管理: 用数据说服老板为自动化测试投入资源(如ROI计算:1次投入减少500人日手工测试)。
平级协作: 用“技术方案评审会”对齐开发、产品预期,减少80%的沟通返工。
3. 团队赋能:让你的代码产生复利
知识沉淀: 建立团队测试用例库、工具链文档,新人上手效率提升70%。
梯队培养: 通过“自动化框架工作坊”培养组员,释放自身高阶技术攻坚时间。

霍格沃兹测试开发学社《测试管理训练营6期》—— 专为技术人设计的管理突围课
1. 课程独特性:用技术逻辑讲管理,拒绝鸡汤
学管理像写代码: 用“流程图”“决策树”拆解团队协作问题。
工具化落地: 提供可直接复用的管理模板(如风险评估矩阵、沟通话术清单)。
2. 四大模块直击痛点
| 模块 | 解决什么问题 | 学员成果案例 |
|---|---|---|
| 技术管理思维 | 如何让技术方案被老板/同事采纳? | 某学员推动建立性能测试体系,获年度创新奖 |
| 高效协作沟通 | 如何应对甩锅、需求变更? | 用“需求影响评估表”减少50%临时加急需求 |
| 团队效能提升 | 如何带新人、分配任务不背锅? | 建立自动化任务认领机制,团队效率提升40% |
| 技术影响力建设 | 如何从执行者成长为团队技术标杆? | 通过技术分享会晋升为公司内训讲师 |
3. 适合谁学?
想突破薪资瓶颈的高级测试工程师
刚带团队却不会分配任务的技术骨干
擅长写代码但害怕汇报、跨部门沟通的“隐形高手”
“以前觉得管理是务虚,现在发现它让我的技术方案真正落地”
**磊,现任某中长测试负责人(曾经是我们训练营3期学员)
学习前: 独自维护自动化框架,每天加班到深夜,被吐槽“只会单干”。
学完后:
从测开技术提升再到测试管理系统知识学习,稳固了地位也延长了自己的职业生涯
这位同学现任南京某科技公司测试负责人(曾经是我们训练营4期学员)
学习前: 本科 38岁 南京 年薪35w左右,先学习我们的测试开发进阶班跳槽涨薪到50w
学完后: 测试管理班毕业后年薪60w,目标年薪70w+,已经40多岁,打破了大家焦虑的35岁职业瓶颈,后续还推荐下属来了解我们的“人工智能测试开发训练营”

Copyright 2014-2026 https://www.php.cn/ All Rights Reserved | php.cn | 湘ICP备2023035733号